Follow us @
|
Home
|
中文版
Home
General Information
Brief Introduction
Leadership
Organization
Life & Study
Contact Us
News
International Cooperation
International Partners
International Training
International Research
International Symposium
Overseas Experts
Program of Visiting Scholars
Letters From Overseas
Innovative Training
Scientific Teaching
Six Major Systems
Faculty
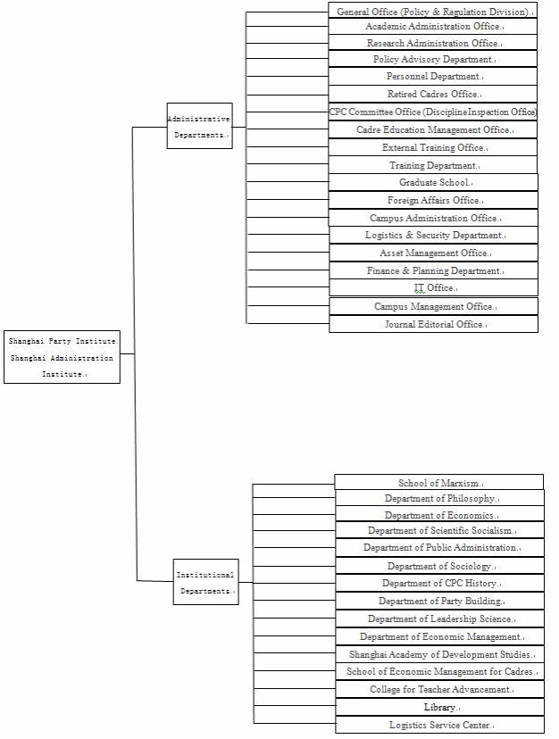
Organization
Origin:
Author:
Publish:2025-04-10
General Information
Brief Introduction
Leadership
Organization
Life & Study
Contact Us